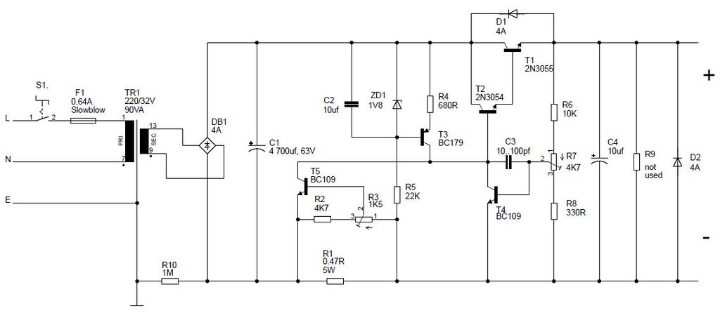
030v 010a regulated variable power supply circuit Adjustable Voltage Regulator 30V Circuit For Testing Electronic circuits or components and for Bench Power Supply we need Adjustable Voltage Regulator to provide Voltage between Read More Recent CommentsHigh quality transformer based regulated power supply with dual variable output voltages from 030V with current limiting from 010A max and a fixed 5Vdc/10A output The variable output voltage and supplied current are displayed on four high precision LCDs 4 controls (rough/fine) for voltage and currentThis is the circuit diagram of voltage and current regulator circuit that can give the output of min 15v to max of 30v DC and current min 0 to max 10A Use the 5k potentiometer for the adjustment of voltage and the 1k potentiometer with BD139 transistor for adjustment of current
1
0-30v 0-10a regulated variable power supply circuit
0-30v 0-10a regulated variable power supply circuit-030V Stabilized Variable Power Supply with Current Control This is high quality 030v stabilized variable power supply circuit diagram You will able to adjust the output voltage from 0 volt up to 30 volt DC You also able to adjust the current output value from 0002 A to 3 A This variable power supply incorporates an electronic output030V 010A regulated variable power supply circuit This is the circuit diagram of voltage and current regulator circuit that can give the output of min




0 30v 0 10amp Adjustable Protected Power Supply Circuit Electronics Projects Circuits
The circuit of variable power supply 030V A LM338 can provide output voltage can be set for 0 volts DC to 30 volts DC with a current capacity of amperes The circuit of variable power supply 030V A LM338 is built using the LM338 IC regulator 4 pieces arranged in parallel Each one IC LM338 can provide a variable output voltage of 030V and have a current capacity of up030V Stabilized Variable Power Supply with Current Control This is high quality 030v stabilized variable power supply circuit diagram You will able to adjust the output voltage from 0 volt up to 30 volt DC You also able to adjust the current output value from 0002 A to 3 AHow to Regulate Amps and Voltage 0A to 10Amp 1V to 25Volt Voltage current adjustable power supplyPowerful Power SuplyThis DC to DC power supply Can be
LONGWEI DC Power Supply Variable,030V 010A,HighPrecision 4Digital LED Display, HighPrecision Adjustable Switching Regulated Multifunctional Power Supply Digital with USB Interface, Disply with Output Power Regulated Lab Grade Amazonca Industrial & ScientificDC Power Supply Variable 30V 10A, KAIWEETS 4Digits Display(0001V, 0001A) Adjustable Switching Regulated Power Supply with 115CM Alligator Leads, USB Interface, US Power Cord 45 out of 5 stars 425The output voltage can be set from 0 to 30V Fine tuning over 1V Output current can be set between 0 and 10A Fine adjustment between 0 and 1A LED indicator of current limit Output current 8A continuous / 10A summit Shortcircuit protected Power supply transformer, transistor, control board assembly;
Output DC 0~30V, 0This is the circuit diagram of voltage and current regulator circuit that can give the output of min 15v to max of 30v DC and current min 0 to max 10A Use the 5k potentiometer for the adjustment of voltage and the 1k potentiometer with BD139 transistor for adjustment of current How to Regulate Amps and Voltage 0 to 10Amp 1 to 25Volt Voltage current adjustable power supply This DC to DC power supply Can be used with an AC DC transformer or Switch Mode adapter MUSTOOL MT06 2 in 1 Intelligent Digital Oscilloscope Multimeter https//banggoodvip/RvRx




How To Make A Variable Power Supply 1 30v 0 10a Voltage Current Adjustable Power Supply This Power Supply Circuit Circuit Diagram Computer Power Supplies




5pcs Constant Current Power Supply Kit Diy Regulated Dc 0 30v 2ma 3a Adjustable Alexnld Com
SUNCOO Variable DC Power Supply 030V 010A Adjustable Regulated Lab Bench Power Supply with Digital LED Display Alligator Clip Cable, US Standard Cord Visit the SUNCOO Store 35 out of 5 stars 29 ratings This is a 030V Variable Power Supply circuit diagram I recommended this Because you can adjust an output voltage of 0V to 30V, at 3A current, and overload protection Also, It is a highefficiency regulator using an IC regulator, U23, and power transistor, TIP3055 So, it is a small laboratory DC Power Supply at an inexpensive costAlibabacom offers 878 variable power supply circuit 0 30v products About 7% of these are Switching Power Supply A wide variety of variable power supply circuit 0 30v options are available to you, such as output voltage, phase, and output power



Circuit Zone Com Electronic Projects Electronic Schematics Diy Electronics




Best 0 30v 0 10a Regulated Variable Adjustable Power Supply Circuit Power Supply Circuit Power Supply Circuit Diagram
DC POWER SUPPLY Variable, 030V / 010A Adjustable Switching Regulated $ FOR SALE! 0 to 12 Volt Variable Power Supply Using BD139 Transistor mis 0 to 12v variable power supply project report, 024v variable power supply circuit diagram, 030v 010a regulated variable power supply circuit, 030v power supply circuit using lm317, 030v variable power supply circuit diagram pdf, adjustable voltage and current Although the voltage regulator LM317 protects the circuit from overheating and overload the Fuses F1 and F2 are used to protect the power supply circuit The rectified voltage at capacitor C1 is around 4230V (30 volt *SQR2 = 30v *141 =4230) So we need to use all the capacitors which are rated at 50v in the circuit



Adjustable Lab Power Supply 0 30v 0 3a




Low Cost 10 Amp 30 Volt Switching Power Supply
This circuit is not an absolute novelty, but it's simple power supply and variable power supply 0 to 30v 2a circuit does not require further explanation, which is a controlled variable symmetric list of symmetrical regulated power supply components Single power supply switch plus or minus power circuit diagramDC Power Supply Variable (030V, 010A) KAIWEETS® Lab Power Supply, 4Digital LED Display Adjustable Regulated Bench Power Supply for Lab Teaching, Electronic Repair, DIY, with 5V/2A USB Port 45 out of 5 stars 626Only $9359 Only $8459 Only $19 Only $1199 Only $995 30V 5A Precision Variable DC Power Supply This DC Power Supply features a very high quality more variable 030V and current 05A It comes with high reliability Low noise and circuit overload protection Anyway, it is excellent choice for business




Lm324 Variable Power Supply Circuit Homemade Circuit Projects




Bench Top Power Supply 0 6v And 0 30v 0 1a And 0 10a Part 1
For this article, I'm going to show you my variable regulated power supply, built from scratch, the circuit diagram I've used and a few safety tips It's based on the LM317 that controls a few high power bipolar transistors connected in parallel, to achieve a 030V voltage interval and a maximum current of Amps Step by step guide Variable 030V A Regulated Power Supply Posted Tuesday, Building a regulated power supply is one of the best startup projects for beginners Besides, it can also be used for other future projects as well A power supply is 0 30v Variable Power Supply Circuit Diagram Pdf Uninterruptible Power Supply Circuit Diagram Uninterruptible Power Supply Ups Basic Circuit Diagram Hp Laptop Power Supply Wiring Diagram 00w Power Amplifier Circuit Diagram Pdf Relay Circuit Diagram 12v On Off Timer Circuit Diagram Using 555



1




Sursa 0 30v 0 10a Pagina 19 Alimentatoare Elforum Forumul Electronistilor Power Supply Circuit Power Supply Design Electronic Schematics
This is a very simple 030V 010A Regulated Variable / adjustable Power Supply Circuit This is a very simple 030V 010A Regulated Variable / adjustable Power Supply Circuit Today Explore When the autocomplete results are available, use the up and down arrows to review and Enter to select TouchVariable 010A, 030V output DC regulated power supply is single output, high precision and high reliability, 110 or 2V±10% AC input, 4 LED digital display with accuracy of /05% This portable and adjustable power supply designed with grounding port for prevent the tester repairing your electronic workshops from current leakage MJlorton has added a link of your variable circuit diagram uploaded on brighthubengineeringcom in his video series of how to build a variable power supply and i feel proud of looking at it i am in search of a versatile digital variable power supply diagram with the specifications of 030v 05amp i shall be highly obliged if you could provide me the same either existing diagram with required modification or you are requested which decent brand of variable bench power supply




Variable Single Output Dc Power Supply Digital 0 To 30v 0 10a Model Hy3010e Ebay




Diy Bench Power Supply Circuit Diagram Variable Power Supply Circuit Diagram 0 30v 0 10 Amp Youtube
Milliampere Dc power supply STP3003h 030V/03A Milliampere Regulated Dc power supply STP3010h 030V/010A skytoppower adopt new PWM switch for voltage stabilization, MOS linear secondary voltage stabilizationEnergysaving and efficiency Over 80% power, 40% higher than other liner power supplies on marketDC Power Supply Variable, 030V / 010A Adjustable Switching Regulated Description TheThis bench power supply can be used in electronic circuits such as operational amplifiers, digital logic circuits and so on Users include researchers, technicians, teachers and electronics enthusiasts A 3 ½ digit LED is used to display the voltage and current values Bench Power Supply Specifications Input voltage110V /10%;




0 60v 3a Dual Rail Bench Supply Electronics Forum Circuits Projects And Microcontrollers




5v 5a Power Supply Circuit Electronic Circuit Projects Power Supply Circuit Electronic Circuit Projects Electronics Circuit
Adjustable Voltage Regulator 30V Circuit For Testing Electronic circuits or components and for Bench Power Supply we need Adjustable Voltage Regulator to provide Voltage between 0 – 30 V Regulated Power Supply Circuit This 0 30 V regulated work bench power supply provides outstanding line and load regulation and a continuously variable output from 0 to 30 V with output currents as much as one amp The output features current limiting and is also protection against reverse voltage or overvoltage placed on theAdjustable 0 To 30V 2A DC Power Supply Circuit (Part 1/13) Circuit Diagram Adjustable 0 30V 2A DC Power Supply 030V 10A Power Supply Circuit LM723 TIP3055 Electronics Projects Circuits 0 30v 0 10a k70 pcb power supply lab pow 030V Laboratory Power Supply ElectronicsLabcom Schematic40




Lm350 0 30v 0 3a Laboratory Power Supply Electronics Projects Circuits




0 30v 0 2a Power Supply Mc1466l Schematic Circuits Elektropage Com
Watch Video for 030V 010A Regulated Variable / Adjustable Power Supply Circuit With the help of this article u can easily make 030V 010A Regulated Variable / Adjustable Power Supply Circuit at homeEvery lab needs to be equipped with essential equipment Out of all I would say power supply is most important since it powers up the projectsCategory Power Supply Post Date Filled in Power Supply Circuit Diagram Of 0 30v Regulated Power Supply 9 out of 10 based on ratings 030V 010A Adjustable Power supply general features;




10a 1 30v Variable Power Supply With Lm317 Electronic Circuit Projects Electronic Schematics Electronics Projects Diy




How To Make A Variable Power Supply 1 25v 0 10a Voltage Current Adjustable Power Supply Rc Arac Yapimi Diy Hobi Elektronik Arduino Projeler Rc Ucak Yapimi
DC Power Supply Variable, (030V 010A) Adjustable Regulated Switching Power Supply with 4 Digital LED Display, over temperature and short circuit The variable power supply has a builtin cooling fan controlled by a temperature sensor which can effectively dissipate heat and extend the life of the power supplySimple Variable power supply circuit 030V 2A More Variable Power Supply Circuit 030v 2A Xxxx More 130V / 05A Adjustable Power Supply More AC Variable Power supply circuit with PCB, 030V 3A More variable switch mode power supply circuit,050V at 5A Variable AC Power Supply Circuit Diagram mis 012v variable power supply circuit diagram, 024v variable power supply circuit diagram, 030v 05a regulated variable power supply circuit, 030v variable power supply circuit diagram, variable dc voltage power supply, variable power supply circuit diagram using lm317, variable power




Kps3010d Kps3010df Mini Led Digital Adjustable Dc Power Supply 0 30v 0 10a 110v 2v Test Switch Dc Regulated Power Supply Switching Power Supply Aliexpress




0 30vdc Variable Power Supply Circuit Electronic Schematic Diagram
Best 0 30v 10a regulated variable 5a power supply circuit bench lm723 to 50v 10amp dual laboratory simple Com 0 30v Variable Power Supply Circuit Diagram At 3a Eleccircuit Com 30v 10a Variable Bench Power Supply 0 30v 10a Power Supply Circuit Lm723 Tip3055 Electronics Projects Circuits 030V 010A Power Supply Project With an infinitely adjustable voltage from 0 to 30 V, up to 10 A output current, a highfan engine as well as excellent properties usually have it PSU board hardly be desired Output 0 – 30 VJ31 laboratory power supply 0 30v/0 1a Voltagesupply030v Diagram circuit diagram of 0 30v regulated power supply full version hd quality power supply 0 to 12 volt variable dual power supply circuit diagram Diagram 0 30v power supply circuit diagram full version hd quality circuit diagram 030v a high power supply with lm338




0 30v 0 10amp Adjustable Protected Power Supply Circuit Electronics Projects Circuits




Variable 0 30v a Regulated Power Supply




0 28v 6 8a Power Supply Circuit Using Lm317 And 2n3055




Long Lw 3010kds 2v 0 30v 0 10a Adjustable Led Digital Display Dc Power Supply Switching Regulated Power Supply Walmart Canada




Buy Nice Power Adjustable Dc Power Supply 0 30v 0 10a Variable Switching Regulated High Precision 4 Digits Lcd Display 5v 2a Usb Port Test Lead Output Input Power Cord Bench Lab Power Supplies Online In




0 30v 0 a Variable Dc Power Supply Mod Dc Dc Power Supply Dc Regulated Power Supply Direct Current Power Supply Dc To Dc Power Supply ड स प वर सप ल ई Ultron Electronics Hyderabad Id




Laboratory Power Supply 0 30v 10a Share Project Pcbway




New Lw K3010d Dc Power Supply Variable 0 30v 0 10a 110v 2v Adjustable Switching Regulated Power Supply Dual Display 0 01 Accuracy Chile Shop




0 30v Laboratory Power Supply Electronics Lab Com




Buy Nice Power Adjustable Dc Power Supply 0 30v 0 10a Variable Switching Regulated High Precision 4 Digits Led Display 5v 2a Usb Port Test Lead Output Input Power Cord Bench Lab Power Supplies Online In




Simple Variable Power Supply Circuit 0 30v 2a Eleccircuit Com




How To Make A Variable Power Supply 1 25v 0 10a Voltage Current Adjustable Power Supply Youtube



3




1 2v 25v 10a Adjustable Power Supply Using Power Op Amp Electronics Lab Com




Dc Power Supply Variable 0 30v 0 10a Precision 00 01v 00 01a 4 Digital Led Display Adjustable Switching Regulated Power Supply Digital With Alligator Leads Uk Power Cord Used For Spectrophotometer Buy Online In Antigua And Barbuda At Antigua




Long Wei Lw 3010kds Adjustable Led Digital Display Dc Power Supply 110v 2v 0 30v 0 10a Switching Regulated Power Supply Switching Power Supply Aliexpress




4 Digits Usb Dc Laboratory Regulated Lab Power Supply Adjustable 30v 10a Voltage Regulator Stabilizer Switching Bench Source Special Discount Ed766 Goteborgsaventyrscenter




Buy 0 30v Adjustable Dc Regulated Power Supply Diy Kit Short Circuit Protection At Affordable Prices Free Shipping Real Reviews With Photos Joom




0 30v 10a Power Supply Circuit Lm723 Tip3055 Electronics Projects Circuits




How To Make A Variable Power Supply 1 25v 0 10a Current Voltage Adjustable Power Supply Ji Labs Tech



30v 10a Variable Bench Power Supply




0 30v Variable Power Supply Circuit Diagram At 3a Eleccircuit Com




Easy Project Bench Power Supply 0 30v 2 Amp 10 Steps With Pictures Instructables




Laboratory Power Supply 0 30v 10a Share Project Pcbway




Uniroi Dc Bench Power Supply 0 30v 0 10a Power Supply Available With 3 Digit Led Display Alligator Clip Leads Input Power Cord Adjustable Power Supply Uc3010 Amazon Com Industrial Scientific




Mile Kokotov Psu 0 30v 0 3a




Adjustable Dc Power Supply 0 30v 0 10a Review Long Wei Ps 3010df Laptrinhx




Variable Linear Dc Power Supply 0 15v 0 5a Regulated Adjustable Lab Kit Lm317 Eur 7 Picclick Fr




2v 0 30v 0 10a Dc Power Supply Switching Voltage Stabilized Source Regulated Power Supply Buy At A Low Prices On Joom E Commerce Platform




12v 10a Regulated Power Supply Circuit With Pcb Eleccircuit Com



0 30v a High Power Supply With Lm338




0 2a 0 30v Regulated Power Supply Circuit Electronics Projects Circuits




China Twintex Tp 3010 Adjustable 0 30v 0 10a Regulated Single Channel Linear Dc Power Supply China Adjustable 0 30v 0 10a Regulated Dc Power Supply China Adjustable Power Supply 30v 10a




0 28v 6 8a Power Supply Circuit Using Lm317 And 2n3055




China Twintex Tp 3010 Adjustable 0 30v 0 10a Regulated Single Channel Linear Dc Power Supply China Adjustable 0 30v 0 10a Regulated Dc Power Supply China Adjustable Power Supply 30v 10a




Variable Regulated Power Supply Pocketmagic




Voltage Supply 0 30v Search Easyeda




High Current Adjustable Voltage Regulator Circuit 0 30v a




Best 0 30v 0 10a Regulated Variable Adjustable Power Supply Circuit



1




Pin On Elektronika




Paul S Diy Electronics Blog Tuning A 0 30v Dc 0 3a Psu Diy Kit




Gltl Dc Power Supply Adjustable 0 30v 0 10a Kps3010d Variable Switching Regulated Digital Power Supply 110v 2v Input Adjustable Amazon Com Industrial Scientific




0 30v 0 10a Regulated Variable Power Supply Circuit Electronicscience




Kkmoon 0 30v 0 10a Mini Digital Regulated Dc Power Supply Adjustable Output Voltage Current Stp3010 Eu Plug




Adjustable Power Supplies Skytoppower Variable Regulated Dc Power Supply 0 30v 60v 0 3 5 10a Adjustable Test Measurement Inspection Equipment




10a 1 30v Variable Power Supply With Lm317 Power Supply Design Power Supply Electronic Schematics



0 30v Lab Variable Power Supply Under Ac Dc Dc Dc Circuits Next Gr




Adjustable 0 To 30v 2a Dc Power Supply Circuit Part 1 13




0 30v Laboratory Power Supply Electronics Lab Com



0 30v 0 10a Regulated Variable Power Supply Circuit




For Arduino 0 30v 2ma 3a Adjustable Dc Power Supply Laboratory Power Short Circuit Current Limit Protection Diy Kit Diy Kit Kit Supplykit Kits Aliexpress




Dc Power Supply System 0 250v 0 5a Dc Power Supply Manufacturer From Hyderabad




Dc Power Supply Variable Adjustable 30v 10a Regulated Switching Power Supply With 4 Digital Led Display Bench Power Supply With Coarse And Fine Adjustments 00 01v 0 001a For Lab Power Supplies Amazon Com Industrial




Buy Dc Power Supply Variable 0 30v 0 10a Adjustable Switching Regulated Power Supply Usb Quick Charge 4 Digits Accurate Display Laboratory Testing Maintenance Aging Diy Power Supply Online In Taiwan B091cwb28m




0 30v 0 10a Regulated Variable Power Supply Circuit Grow Amis




Adjustable Power Supply 0




Long Lw 3010kds 2v 0 30v 0 10a Adjustable Led Digital Display Dc Power Supply Switching Regulated Power Supply Walmart Com Walmart Com




0 30v 0 3a Adjustable Switching Laboratory Power Supply Atmega32 Avr




Buy Dc Power Supply Variable Adjustable 30v 10a Regulated Switching Power Supply With 4 Digital Led Display Bench Power Supply With Coarse And Fine Adjustments 00 01v 0 001a For Lab Power Supplies Online In




0 30v 0 10a Regulated Variable Power Supply Circuit




Adjustable Power Supply 0 35v 0 5a Youtube




How To Make A Variable Power Supply 1 25v 0 10a Voltage Current Adjustable Power Supply Rc Arac Yapimi Diy Hobi Elektronik Arduino Projeler Rc Ucak Yapimi




0 30v Laboratory Power Supply Electronics Lab Com




0 30v 0 5a Regulated Variable Power Supply Circuit Eleccircuit Com



1 5v 30v 1 5a Lm317 Variable Power Supply




30v Adjustable 10a Regulated Power Supply Circuit Electronics Projects Circuits




How To Make A Diy Variable Power Supply With Adjustable Voltage 0 30v And Current 0 10a Youtube




Voltage Regulator 0 30v 10a Adjustable Youtube



Minleaf Nps3010w 110v 2v Digital Adjustable Dc Power Supply 0 30v 0 Buzjoker




0 30v 10a Power Supply Circuit Lm723 Tip3055 Electronics Projects Circuits




0 30 Vdc Stabilized Power Supply With Current Control 0 002 3 A Electronics Lab Com




Voltage Supply 0 30v Search Easyeda




Voltage Supply 0 30v Search Easyeda




0 30v 0 5a Regulated Variable Power Supply Circuit Eleccircuit Com



Volteq Linear Dc Power Supply Hy3010d Best Deals On Mastech Variable Dc Power Supply




0 30v 0 60a 0 5a 0 10a Programmable Dc Power Supply Power Regulator 4 Digit Display Voltage Current Mini Regulated Power Supply Flash Deal Fbe2 Goteborgsaventyrscenter




Lm350 0 30v 0 3a Laboratory Power Supply Electronics Projects Circuits




0 To 50v 0 To 10amp Variable Dual Power Supply Circuit Homemade Circuit Projects




Nice Power Adjustable Dc Power Supply 0 30v 0 10a Variable Switching Regulated High Precision 4 Digits Lcd Display 5v 2a Usb Port Test Lead Output Input Power Cord Bench Lab Power Supplies Amazon Com Industrial




Variable Voltage Current Power Supply Circuit Using Transistor 2n3055 Homemade Circuit Projects




Cheap 0 30v Power Supply Circuit Find 0 30v Power Supply Circuit Deals On Line At Alibaba Com




0 60v Dual Variable Power Supply Circuit By Lm317 Lm337



3
0 件のコメント:
コメントを投稿